Skip to Main Content
×
Apply
Give
Quicklinks
Search
A-Z Index
Campus Map
Directory
Email
Calendar
Library
Canvas
MyISU
News
ISU Navigate
Give
Admissions
Students
Faculty & Staff
Parents
Alumni
Academic Calendar
Academic Catalogs
Administration
Advising
Athletics
Career Center
Class Schedule
Colleges & Departments
Financial Aid
Health & Wellness
Housing
Human Resources
Jobs
Museum of Natural History
Parking
Public Safety
Registrar
Scholarships
Transcripts
Tuition
Tutoring
Majors
Cost
Visit
Parking
Map
Apply
Give
Search
Search
Common Searches
MyISU
Canvas
Jobs
Bookstore
Academic Calendar
Parking
Housing
Library
Tuition
Transcripts
University Libraries
Libraries & Collections
+
Oliver Law Library
Special Collections
Eli M. Oboler Library
ISU Library - Idaho Falls
ISU Library - Meridian
Idaho Health Sciences Library
Collection Development
Government Documents
How Do I?
+
Request Library Instruction
Request Interlibrary Loan
Get Research Help
Access Course Reserves
Access Alumni Resources
Apply for Student Employment
Borrow, Renew Books
Make Accurate Citations
View Tutorials
Suggest A Book
Pay Fines, Fees & Special Collection Fees
Report a Problem
Access Maker Technologies
About
+
Hours
Subject Librarians
Adaptive Services
Dean's Welcome
Mission Statement
About Mr. Oboler
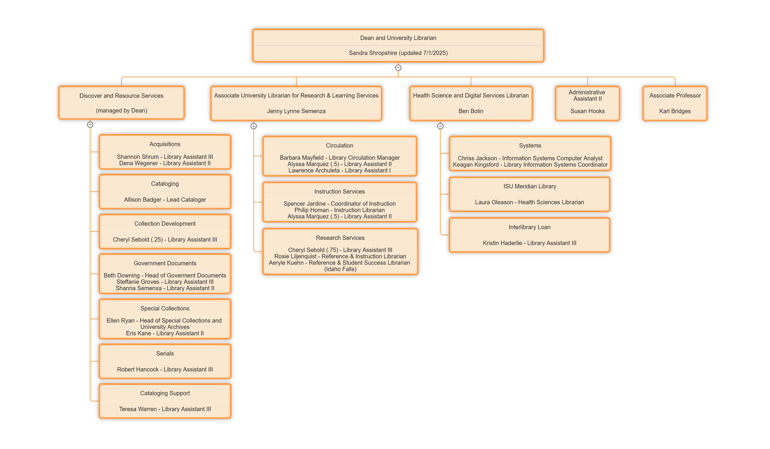
Organization Chart
Policies
Floor Plans
Reservable Spaces
Library News
Newsletter
University Library Committee
Inclusivity
Contact Librarians
+
Meet with a Librarian
Call a Librarian
Email a Librarian
Staff Directory
Chat with a Librarian Link
My Library Accounts
+
ISU Library Account
Interlibrary Loan Account
Pay Fines and Fees
Give to the Library
+
How Do I Give?